茜语号
  • 首页
  • 汽车资讯
  • 电车维修
  • 二手车
  • 新能源
首页 汽车资讯
  • 新款奥迪a6l2023款(新款奥迪a6l2023款图片)

    新款奥迪a6l2023款(新款奥迪a6l2023款图片)

    汽车资讯 •2026-01-28

    奥迪A6L新车型在设计、智能系统、动力和配置方面均有显著亮点,具体如下:设计方面外观革新:采用全新家族化设计语言,正面取消延续多年的进气格栅,位置下移形成闭合...

  • 新款尼桑骐达价格,新款尼桑骐达价格多少

    新款尼桑骐达价格,新款尼桑骐达价格多少

    汽车资讯 •2026-01-28

    东风日产宣布新款 骐达TIIDA上市,官方指导售价为99-159万元。外观方面,作为改款车型,2021款骐达TIIDA将继续延续了老款车型的造型,并针对配置方...

  • 奔驰多少钱报价及图片/奔驰各种车型图及价格

    奔驰多少钱报价及图片/奔驰各种车型图及价格

    汽车资讯 •2026-01-28

    1、奔驰EQS若考虑购买奔驰EQS,云南俊星(昆明市官渡区彩云北路新螺蛳湾物流区)、中升之星奔驰(云南省昆明市官渡区彩云北路与贵昆路三岔口)及云南中升远安昆星...

  • 丰田凌放的口碑,丰田凌放什么价位

    丰田凌放的口碑,丰田凌放什么价位

    汽车资讯 •2026-01-28

    1、选凌放:追求低油耗、长质保与精致内饰的三口之家,适合城市通勤,但对后排中间凸起需容忍。选CR-V:注重空间灵活性、动力响应与品牌口碑的家庭用户,尤其适合多...

  • 白色路虎揽胜多少钱一辆(路虎揽胜白色车图片大全大图)

    白色路虎揽胜多少钱一辆(路虎揽胜白色车图片大全大图)

    汽车资讯 •2026-01-28

    1、路虎汽车价格因车型、配置不同而有较大差异,2026年指导价区间为383万-3750万。路虎旗下主要车型的指导价如下:揽胜系列:作为旗舰车型,价格在1420...

  • 汽车之家新车(汽车之家)

    汽车之家新车(汽车之家)

    汽车资讯 •2026-01-28

    家用新车平台有不少。像汽车之家,它能提供丰富的车型信息、真实车主的口碑评价以及专业的评测内容,方便消费者全面了解不同车型。易车也是一个知名平台,有大量的汽车资...

  • 起亚傲跑2023款报价及图片,起亚新款suv傲跑价格

    起亚傲跑2023款报价及图片,起亚新款suv傲跑价格

    汽车资讯 •2026-01-28

    起亚(Kia)全称起亚株式会社,成立于1944年,是韩国历史上第一家汽车制造商,从两轮车启程跻身世界10大汽车制造商。起亚成立于1944年,初称“京城精密工业...

  • 宝马i3增程版 宝马i335l

    宝马i3增程版 宝马i335l

    汽车资讯 •2026-01-28

    1、全新宝马i3已在沈阳里达工厂正式下线,岚图梦想家将于5月7日上市,以下是两款车型的详细介绍:全新宝马i3生产与销售:作为宝马3系的纯电版,在华晨宝马工厂生...

  • 标志408报价及图片报价/标致408新款2021价格

    标志408报价及图片报价/标致408新款2021价格

    汽车资讯 •2026-01-28

    1、014款标致408的二手售价通常在2万至10万元之间,具体价格需结合配置、车况、里程及地区综合判断。以下为详细分析:配置对价格的影响不同配置车型的定价差异...

  • 广汽逸致(广汽逸致有没有点烟器)

    广汽逸致(广汽逸致有没有点烟器)

    汽车资讯 •2026-01-28

    丰田逸致车作为一款时尚多功能家轿,其总质量分别为1475kg(6档手动车型)和1495kg(无级档CVT无级变速车型)。这款逸致(EZ)是广汽丰田按照中高级车...

  • 一汽大众全部车型名字图片/一汽大众所有车型介绍

    一汽大众全部车型名字图片/一汽大众所有车型介绍

    汽车资讯 •2026-01-28

    1、全新一代速腾L:紧凑型轿车,延续大众经典设计,注重燃油经济性与驾驶质感。 全新揽境:中大型SUV,提供6/7座布局,兼顾家用与越野需求。 全新探岳L:中型...

  • 日产启辰d60/日产启辰d60报价及图片

    日产启辰d60/日产启辰d60报价及图片

    汽车资讯 •2026-01-28

    轩逸和启辰D60的主要区别体现在汽车的配置和外观上。汽车配置 轩逸:作为一款合资轿车,轩逸在配置方面较为丰富,搭载了LED前大灯、皮质方向盘、仿皮座椅、后排中...

  • 上汽大通汽车官网报价,上汽大通汽车大全

    上汽大通汽车官网报价,上汽大通汽车大全

    汽车资讯 •2026-01-28

    来看看大家关心的落地价,我们以上汽大通MAXUSG502021款PLUS5T自动领航版为例,据了解,目前在珠海市最高优惠幅度为5000元左右,所以这款车的裸车...

  • 牧马人电影讲述的是什么(牧马人这部电影讲的是什么)

    牧马人电影讲述的是什么(牧马人这部电影讲的是什么)

    汽车资讯 •2026-01-28

    1、电影《牧马人》是一部让人感觉非常舒服的老电影,虽然影片充满年代感和政治术语,但其对美好人性的展现、尤其是对中国人民对待苦难态度的描绘,成为了当代审美的典范...

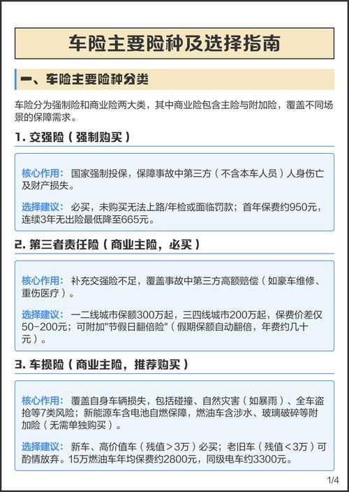
  • 车险四大主险是什么 车险四大主险是什么意思

    车险四大主险是什么 车险四大主险是什么意思

    汽车资讯 •2026-01-28

    1、024-2025年中国四大车险公司排名依次为:中国人民财产保险(人保)、中国平安财产保险(平安)、中国太平洋财产保险(太平洋)、中国人寿财产保险(国寿)。...

  • 开自动挡车步骤,怎么开自动挡车步骤

    开自动挡车步骤,怎么开自动挡车步骤

    汽车资讯 •2026-01-28

    1、自动挡汽车的档位操作方法如下:挡位解析 P挡(停车挡):在停车时使用。当车辆完全停止后,应将挡位挂到P挡,以锁定变速箱,防止车辆移动。R挡(倒车挡):用于...

  • 奔驰c级2022新款视频试驾 奔驰c级2022新款车发布视频

    奔驰c级2022新款视频试驾 奔驰c级2022新款车发布视频

    汽车资讯 •2026-01-28

    1、若注重品牌价值、传统豪华体验及燃油车技术成熟度,当前价格下奔驰C级值得购买;若更看重科技配置、智能驾驶或长期使用成本,需谨慎对比新能源车型。价格优势显著目...

  • 昂科威s论坛 昂科威s论坛最新消息

    昂科威s论坛 昂科威s论坛最新消息

    汽车资讯 •2026-01-28

    别克昂科威s口碑不佳的主要原因集中在它的油耗问题上。首先,昂科威S在市区道路的耗油量较高,这成为了许多车主和潜在消费者的关注点。这主要是由于其0T发动机在市区...

  • 雪佛兰suv全部车型图片/雪佛兰suv大全

    雪佛兰suv全部车型图片/雪佛兰suv大全

    汽车资讯 •2026-01-28

    雪佛兰SUV主要车型有创酷、星迈罗、探界者、开拓者、Tahoe,还有创界、沃兰多等。创酷(Trax):小型SUV,面向年轻市场,有燃油版与纯电版(创酷EV)。...

  • 克莱斯勒2008款价格表/克莱斯勒2008款价格表大全

    克莱斯勒2008款价格表/克莱斯勒2008款价格表大全

    汽车资讯 •2026-01-28

    1、宾利雅骏Brooklands 售价:约330,000美元 外形延续宾利一贯的设计,车头造型源自全新的2007雅致系列车型,并采用相同的底盘,确保了有足够的...

  • 思域2021款两厢落地价 思域两厢落地价格

    思域2021款两厢落地价 思域两厢落地价格

    汽车资讯 •2026-01-28

    1、021款思域5t的落地价格根据车型配置有所不同,但大致在172万元左右。以下是具体的价格构成:裸车价:以HATCHBACK 220TURBO CVT为例,...

  • 圆弧导轨弧形轨道(弧形导轨传动原理)

    圆弧导轨弧形轨道(弧形导轨传动原理)

    汽车资讯 •2026-01-28

    1、弧形导轨和直线导轨是两种常见的导轨类型,它们在结构、运动轨迹以及应用方面存在显著的差异。结构差异 直线导轨:呈现直线的形状,是机械设备中常见的定位、支撑和...

  • 宝马7人座suv车型价格 宝马七人座suv车型价格

    宝马7人座suv车型价格 宝马七人座suv车型价格

    汽车资讯 •2026-01-28

    1、作为奔驰,内饰的豪华感我觉得是BBA里面最强的存在。GLS使用了大量的木纹和皮质包裹,坐进车内就能感受到满满的金钱气息。不过这套内饰和GLE上是如出一辙,...

  • 传祺gs4现在多少钱(传祺gs4全款落地价)

    传祺gs4现在多少钱(传祺gs4全款落地价)

    汽车资讯 •2026-01-28

    总的来说,广汽传祺GS4手动高配版的上路价格在十二万元左右,这一价格区间内的车辆配置较为全面,能满足大多数消费者的使用需求。对于那些预算有限但又希望拥有一辆性...

  • 首页
  • 上一页
  • 12
  • 13
  • 14
  • 下一页
  • 尾页

最近发表

  • 北京吉普车212深度越野,北京吉普越野212车报价及图片大全
  • 【郑州车展7月,郑州七月车展】
  • 探岳330配置参数 一汽大众探岳2025款落地价
  • 东风景逸x5通病/东风景逸x5有什么缺点
  • 【维拉克斯二手车报价,维拉克斯二手车值不值得买】
  • 世界上十大恐怖的车 世界上十大恐怖的车排名
  • 特斯拉推出modely车型,特斯拉modely 2022
  • 保时捷中国官网配置器,保时捷官网车辆配置器
  • 60万口碑最好的suv车排名/60万最好的suv排行榜
  • 1系120i宝马,宝马1系120i口碑

热门文章

  • 石家庄58二手车交易市场,石家庄出售二手车网2026-01-26
  • 大众探岳2024款报价及图片(大众探岳2024款报价及图片参数)2026-01-30
  • 上海大众途观乚2018款,上海大众途观2021款2026-01-30
  • 东风风光560价格/东风风光560价格最低多少2026-01-30
  • 【落地十五万左右买什么车好推荐,落地十五万以下买什么车好】2026-01-30
  • w12辉腾现在还值什么价格(辉腾w12还是v12)2026-01-30
  • 买大切诺基的10大忠告,大切和霸道一个档次吗2026-01-30
  • 可以一直踩着离合换挡吗,可以一直踩着离合换挡吗视频2026-01-26

© 2026 茜语号 皖ICP备2021011661号-4